スタッフブログ
「下請法」が改正され「取適法」になりました。
弁護士 樽井 直樹
2026年1月1日に、下請法(下請代金支払遅延等防止法)が改正され、法律の名前も「製造委託等に係る中小受託事業者に対する代金の支払の遅延等の防止に関する法律」(略称「取適法」)となりました。
どのようなことが変わったのか、簡単に紹介します。
1 「下請法」とは
まず、元々の下請法とはどのような法律だったのでしょうか。
下請法は、昭和31年(1956年)に、下請取引の公正化と下請事業者の利益の保護を目的に制定された法律です。
下請法の適用の対象は、取引の内容と資本金区分で決まっていました。対象となる取引は、製造委託、修理委託、情報成果物作成、役務提供委託の四つで、製造委託・修理委託については資本金3億円超の親事業者が資本金3億円以下(個人を含む)の下請事業者に、または資本金1千万円兆3億円以下の親事業者が資本金1千万円以下(個人を含む)下請業者の取引、情報成果物作成・役務提供委託については、資本金5千万円超の親事業者が資本金5000万円以下(個人を含む)の下請又は資本金1千万円超5千万円以下の親事業者が資本金1千万円以下(個人を含む)の下請業者に対する取引が対象となっていました。
下請法では、親事業者に対し、発注書の作成・交付・保存、支払期日の決定等を義務づけ、受領拒否、支払遅延、減額、返品、買いたたき等を禁止していました。
2 どこが変わったのか
では、下請法がどのように変わったのでしょうか。
まず、法律の名称が変わったように、「下請」という言葉を使用しなくなり、「下請代金」は「製造委託等代金」、「親事業者」は「委託事業者」、「下請事業者」は「中小受託事業者」と用語も変更されました。これは、「下請」という用語が、発注者と受注者が対等な関係ではないという語感を与えることから適切でないとされたためです。
次に、適用対象が広がりました。まず、対象取引に「特定運送委託」が追加され、また、従来の資本区分に加え従業員基準が追加されました。この結果、製造委託・修理委託・特定運送委託については従業員300人超の委託事業者と従業員300人以下の中小受託事業者、情報成果物作成・役務提供委託については従業員100人超の委託事業者と従業員100人以下の中小受託事業者の取引が対象となりました。

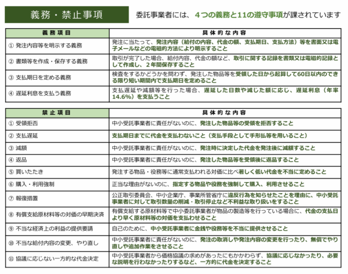
委託事業者の義務・禁止事項として、4つの義務と11の禁止事項が規定されています。
手形払の禁止と協議を適切に行わない代金の決定が禁止事項に追加されました。

3 法改正をどう生かすか
下請法から取適法へと大きな法改正が行われたのは、元々日本では元請ー下請構造のもと大企業などの元請による下請けいじめが存在していました。特に、長期間続いたデフレのもとで下請代金の切り下げが横行していました。日本経済の動向がインフレ基調に変化した後も、価格転嫁が十分に進んでいません。このような下で、政府も、発注企業と受注企業の関係を健全化することが日本経済にとって不可欠だと考えたことにあります。
法律改正によって、取適法を担当する公正取引委員会は、「取引の適正化」に向けて積極的に行動していくことが予想されます。
受注企業の側としては、法律で誠実な対応が義務づけられたことを活用して、価格交渉を積極的に求めることが大切だと思います。
この記事の担当者

-
弁護士は、様々な相談事やトラブルを抱えた方に、法的な観点からアドバイスを行い、またその方の利益をまもるために代理人として行動します。私は、まず法律相談活動が弁護士として最も重要な活動であると考えています。不安に思っていたことが、相談を通じて解消し、安心した顔で帰られる姿を見ると、ほっとします。
また、民事事件、刑事事件など様々な事件を通じて、依頼者の立場に立って、利益を実現することに努力します。同時に、弁護士としての個々の事件を通じて、社会的に弱い立場にある方の利益を守ったり、社会的少数者の人権を擁護することを重視しています。
そのような観点から、弁護士会や法律家団体などでの活動にも取り組んでいます。
ブログ更新履歴
- 2026年1月30日スタッフブログ「下請法」が改正され「取適法」になりました。
- 2025年2月13日スタッフブログ大垣警察~市民監視事件控訴審で画期的な勝訴判決~
- 2024年10月15日スタッフブログ日本被団協にノーベル平和賞
- 2024年1月21日個人の労働問題解決事例をご紹介 こんなお困りごとありませんか?-労働-

































